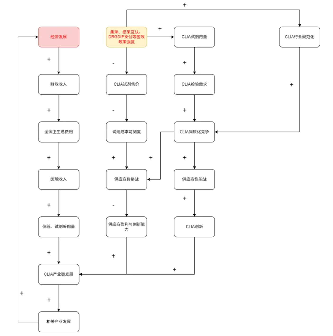
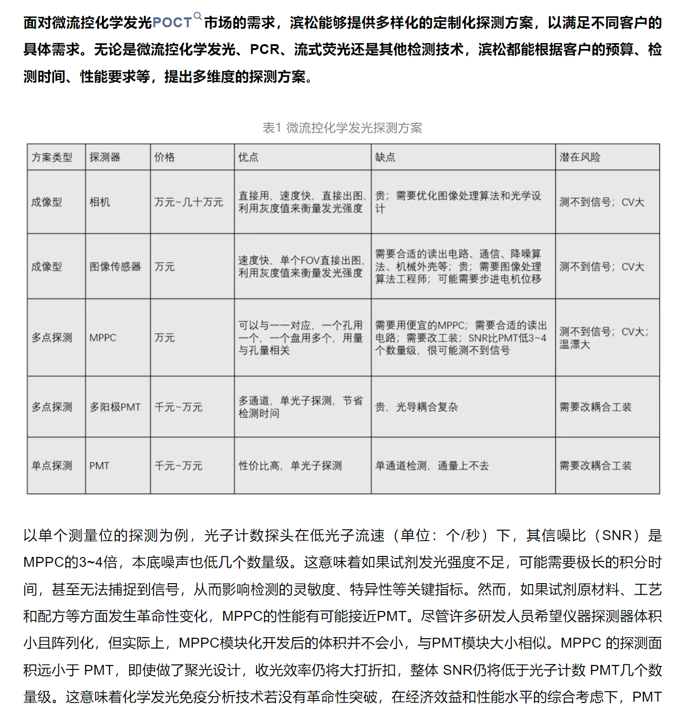
2025年化學發光免疫分析儀行業趨勢預測及濱松的應對策略
2025-04-14
瀏覽量(434)









微信分享
x
用微信掃描二維碼
分享至好友和朋友圈
分享至好友和朋友圈
免責聲明:
網站內容來源于互聯網、原創,由網絡編輯負責審查,目的在于傳遞信息,提供專業服務,不代表本網站及新媒體平臺贊同其觀點和對其真實性負責。如因內容、版權問題存在異議的,請在 20個工作日內與我們取得聯系,聯系方式:021-80198330。網站及新媒體平臺將加強監控與審核,一旦發現違反規定的內容,按國家法規處理,處理時間不超過24小時。